{{!completeInfo?'请完善个人信息':''}}
黄峥:有时候外界看到的,和实质存在的会不同。

拼多多推出技术服务费可退权益
没想到,拼多多突然要给商家们退钱了。
近日,据亿邦动力消息,拼多多最新推出了技术服务费可退权益,帮助商家降低经营成本。
通过该权益,当商家遇到退款订单时,可以按照退款比例享受基础技术服务费返还,即“先用后付”订单1%的基础技术服务费,其他订单0.6%的基础技术服务费。
要知道,对于商家们而言,主要的经营成本就集中在四个方面:开店和工具费用、平台服务费、流量推广费和物流售后费用。
其中,基础技术服务费就是最主要的平台服务费,通常被称为“佣金”,也是商家们日常经营中占比较高的一项支出。

图源:拼多多
像是在拼多多,此前商家们只要产生了订单,无论消费者是否退款、商品是否发货,都会被平台扣除基础技术服务费。
从平台角度来看,确实为交易提供了技术服务,需要费用也无可厚非;但从商家角度来说,退款的商品明明没有赚到钱,还要支出运费、运费险、技术服务费等,多少会给经营成本带来一定的压力。
拼多多显然也是注意到了这一点,最新推出的技术服务费可退权益,有望给平台商家们释放重大红利。
具体来看,只要商品成功报名参加带有“技术服务费可退”标签的活动,包括拼多多百亿补贴、秒杀、平台大促、9块9特卖、潮流好价、多人团等,在活动期间产生的订单都可以享受这一权益。
另外有消息称,从8月14日开始,只要是拼多多活动期间发生的订单退款,技术服务费无需商家申请就可自动附随货款退回。
不过值得注意的是,多多国际的商品订单,以及银行转账、花呗分期免息、信用卡分期免息等付款方式暂不支持退回基础技术服务费。
此外,因商家责任导致的订单退款,或不符合平台策略的商品订单退款,也不支持退回基础技术服务费——具体要以平台系统的判定及展示为准。
但不管怎么说,拼多多向商家们退还一部分不合理的费用,已经是一个很好的开始。后续甚至有望在非活动商品订单中实施,这将大幅降低商家们的经营成本。

退佣金、退罚款,电商平台怎么了?
事实上,如今开始给商家们退佣金、甚至退罚款的,不只拼多多一个。
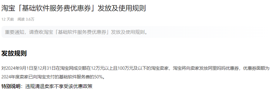
比如就在7月底,淘宝天猫密集调整了商家规则。
其中有一条是,收到货款每年不高于12万元的中小商家,基础软件服务费会将100%返还;成交金额在12万-100万的腰部商家,将获得50%的等额广告投放优惠券;对高客单和批发等商家,2025年前则实行单笔最高60元封顶的收费标准。

图源:千牛头条
对于资金比较紧张的中小商家而言,这显然是个不错的利好,有助于缓解前期的经营压力。
还有像是在今年6月,有不少商家反映自己收到了来自抖音的退款。
后经了解才知道,是抖音电商陆续自动撤销了3月份的商家B类违规罚款。当时有消息称,这一撤销行动正在逐步扩大至4、5、6月。
具体来说,抖音电商针对抖店中B类违规所引发的扣分和罚款,陆续进行了全面撤销处理。其中,在3月份因严重违规而被处以的罚款被全额退回。
已经收到退款的商家们表示,这一撤销举措无需任何申诉,都是平台自动处理。
值得注意的是,B类违规在抖音属于比较严重的情形。根据抖音的违规积分管理规则,商家只要累积到最低的4分节点,就需要停业整顿三天,并且扣除违约金2000元。累计满12分,则会被扣除全部保证金,直接清退。
换而言之,但凡收到此次退款的商家们,都是2000元打底,甚至更高——抖音电商确实展现出了很大的诚意。
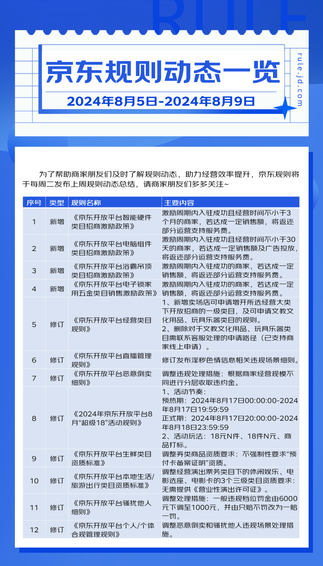
另一边的京东,最近也进行了密集的规则调整和“退钱”。
其中,针对智能硬件、电脑组件、浴霸吊顶、电子锁家用五金等类目的第三方商家,京东承诺只要是在激励周期内入驻的,达成一定销售额即可返还部分运营支持服务费。

图源:京东规则中心
同时,京东还修订了《京东开放平台骚扰他人细则》,宣布一般违规档位罚金由6000元下调至1000元,并且由“只赔不罚”改为“一赔一罚”。
根据平台规则,所谓的“骚扰他人”是指商家对消费者、京东工作人员、其他关联人员等,实施诽谤、骚扰、跟踪、诋毁、谩骂或使用任何引起他人不满的字句,妨害他人合法权益的行为。
在此之前,违规程度轻微的会被处以警告,程度一般的罚款6000元,严重的罚款10000元,极其严重的罚款40000元。
而对于大多数商家来说,骚扰他人的违规行为最多可能也就达到“一般”的程度,下调罚金的影响还是颇为广泛的。
从这几家主流电商平台的做法来看,退还或降低佣金和罚款的情况突然变得十分常见。在这背后,或许与即将实施的新规有关。

商家们卷不动了,减负才是硬道理
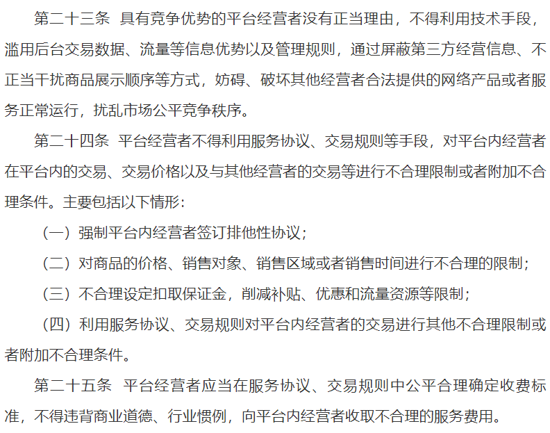
9月1日,《网络反不正当竞争暂行规定》即将正式实施。
其中第二十五条要求平台经营者应当在服务协议、交易规则中公平合理确定收费标准,不得违背商业道德、行业惯例,向平台内经营者收取不合理的服务费用。

图源:网络反不正当竞争暂行规定
违反这一规定的平台经营者,将由市场监督管理部门依照电子商务法第八十二条的规定进行处罚:责令限期改正,可以处五万元以上五十万元以下的罚款;情节严重的,处五十万元以上二百万元以下的罚款。
即将实施的这一新规,或许也成为了电商平台们开始主动给商家减负的重要推动力。
当然,考虑到实际情况,经历了漫长的价格战以后,商家们确实也已经“卷不动”了,平台们也需要通过降低商家经营成本来维持经营意愿。
一个典型的例子,就是有平台已经开始着手优化“仅退款”政策。
我们知道,“仅退款”功能的出现,初衷是通过提高用户满意度来促进更多的成交,并筛选出优质商家、增加订单量,来提升商家利润、抵消售后成本,最终形成良性循环。
但在实施过程中,出现了一批恶意申请仅退款的“羊毛党”,给正常经营的商家造成了巨大损失,加重了商家的经营成本。
因而像是淘宝前不久上线了新版的体验分体系,给予高体验分的商家更多售后自主权,取消或减少平台介入的情况发生。同时还优化申诉渠道,并建立黑名单打击部分消费者的恶意仅退款行为。
与此同时,淘宝、抖音电商等平台,也不再将“低价”作为最重要的流量指标,而是更加关注商家的产品和服务等,并在流量、经营工具等方面给予商家扶持和激励。
包括此次拼多多优化技术服务费规则等,种种迹象表明,电商平台们确实在积极地为商家减负,创造更好的营商环境——这也是行业走向长期健康发展的一个好兆头。
原文链接:点击前往 >
文章作者: 电商报Pro
版权申明:文章来源于 电商报Pro。该文观点仅代表作者本人,扬帆出海平台仅提供信息存储空间服务,不代表扬帆出海官方立场。因本文所引起的纠纷和损失扬帆出海均不承担侵权行为的连带责任,如若转载请联系原文作者。 更多资讯关注扬帆出海官网:https://www.yfchuhai.com/
{{likeNum}}
好文章,需要你的鼓励
已关注
关注