{{!completeInfo?'请完善个人信息':''}}
拼多多旗下的跨境电商平台Temu在2025年第二季度实现了显著的用户增长,全球月活跃用户(MAU)达到4.165亿,同比增长68%,累计下载量突破10亿,与上年同期相比增长93%。Temu在拉美和欧洲市场表现强劲,但在美国市场增长疲软。
摘要
拉美市场成为Temu的重要增长引擎,其在巴西的点击量激增,市场份额不断扩大。欧洲市场方面,Temu通过严格的卖家与商品审核机制,赢得了消费者的信任,用户数量和活跃度稳步上升。
阿里海外业务增长稳健,速卖通和Trendyol表现突出,同时计划推出“1688 Overseas”平台。抖音的TikTok Shop全球化布局加速,2024年在东南亚地区实现显著增长,并在2025年加速拓展欧洲和东亚市场。
全球市场的体量远超单一国家,不同地区的发展阶段和消费需求差异孕育了多元的商业机会。全球化成为电商巨头寻求新增长点的重要方向,传统欧美市场逐渐饱和,而新兴市场如巴西等成为新的竞争焦点。
阿里凭借成熟的供应链体系稳步成长,拼多多Temu通过低价策略和社交裂变玩法快速扩张,抖音TikTok Shop则依靠社交娱乐属性和直播带货等创新模式吸引消费者。各大电商巨头依据自身优势,在海外市场展开激烈竞争。
Temu全球累计下载量突破10亿
近几年来,电商行业流行这样一种说法:不出海便出局。
于是,我们看到,出海成为了电商巨头们谋求长远发展的必经之路,阿里、京东、拼多多、抖音等玩家相继将触手伸向海外,在全球电商市场开启“明争暗斗”。
虽然竞争相当激烈,但谈及出海,拼多多在这些电商巨头之中,称得上是最有话语权的代表之一。
最新数据显示,2025年第二季度,拼多多旗下跨境电商平台Temu实现了显著的用户增长,全球月活跃用户(MAU)飙升至4.165亿,同比增长68%,环比增长3%,相当于每18个人中就有1个是Temu用户。
同时,日活跃用户数(DAU)也攀升至7050万,同比增幅达65%,环比上涨6%。
下载量方面,在全球范围内,Temu第二季度的月下载量达到1.13亿,同比下降7%,环比下降14%。尽管季度下载量的增长有所放缓,但Temu的累计下载量方面却成功突破了10亿大关,与上年同期相比,累计下载量大幅增长93%,环比也增长了12%。

Temu App下载量数据 图源:backlinko.com
拼多多Temu的全球影响力,正在持续扩大中。
诚然,不同的市场,有不同的情况。
今年第二季度,在欧盟市场,Temu的月活跃用户同比增长74%,在总用户中的占比高达34%。值得一提的是,Sensor Tower数据显示,2025年6月,Temu在法国的用户数量同比增长76%,西班牙增长71%,德国增长64%,均实现了双位数增长。
另一边,拉丁美洲市场的增长更为强劲,月活跃用户同比增长122%,占总用户的26%,表现十分亮眼。
反观美国市场,则呈现出下滑态势,月活跃用户数量同比下降28%,导致Temu在全球用户中的占比下滑至11%。同时,美国市场的日活跃用户数量与去年同期相比,也下降了35%。
就下载量而言,Temu在美国的下载量下滑最为明显,同比下降幅度高达77%;而在拉丁美洲,Temu的下载量则较去年同期增长了17%,累计下载量甚至同比增长了148%。
不难发现,Temu在欧洲与拉美市场表现亮眼、势头正盛,然而在美国市场,或许受相关贸易措施制约,其增长则略显疲态。
不过,总体看来,在竞争激烈的全球电商市场中,Temu 在拉美与欧洲市场持续拓展版图,且初见成效,这样的增长态势确实可圈可点。
其中,拉美市场无疑是Temu的一大增长引擎。
据李响了解,2022年9月,Temu在美国正式上线,直至2023年上半年,Temu才正式进军拉美市场,首站选定哥伦比亚,短短半年内用户增长超400%,市场表现极为抢眼。
2024年5月,Temu着手布局巴西市场,6月正式上线后直接一路狂飙。至今年4月,其在巴西的点击量激增5600万次,凭借9.9%的流量份额力压Shopee,成功跃居巴西第二大电商平台,仅位列本土电商巨头美客多之后。

图源:Temu
在拉美地区,消费者向来对高性价比商品有着极为旺盛的需求,这一消费特性与Temu的商业模式高度契合。
自踏入该市场以来,Temu凭借丰富的商品种类、极具竞争力的价格以及便捷的购物体验,迅速俘获了大批拉美消费者的心。
当下,Temu在拉美地区的订单量一路高歌猛进,市场份额持续扩大,已然成为拉美电商领域一支不容小觑的重要力量。
此外,欧洲市场同样为Temu的增长贡献了重要力量。
众所周知,欧洲消费者向来对品质有着严苛的追求,而Temu抓住了这一需求特点,自2023年4月进军欧洲市场以来,便始终将质量保障、数据安全和消费者信任置于首位。为此,还构建了严苛的卖家与商品审核机制,全力提升消费者的购物满意度。
于是,我们看到,在西班牙、法国、德国等市场,Temu的用户数量与活跃度均呈现出稳步上升的良好态势。
就当下而言,无论是在欧洲市场,还是在拉美市场,Temu均已实现进一步拓展,在全球电商市场中的贡献与日俱增。
巨头出海,各出奇招
说完拼多多,我们来看看其他巨头。
阿里方面,其海外业务增长稳健,上升势头持续且有序。
最新财报显示,2025财年第四季度,阿里国际数字商业集团营收达到335.79亿元,同比增长22%,经调整EBITA亏损为35.74亿元,相较去年同期有明显收窄;2025财年营收则为1323亿元,同比增长29%,经调整EBITA为亏损151.37亿元,2024财年亏损80.35亿元。

图源:阿里财报
这份成绩单里,国际零售商业的收入格外引人注目,该板块收入达1084.65亿元人民币,较上一财年增长33%,这一增长的主要是由速卖通(AliExpress)和Trendyol两大平台贡献。其中,速卖通AliExpress贡献了国际零售商业总增长的25%,Trendyol贡献了8%。
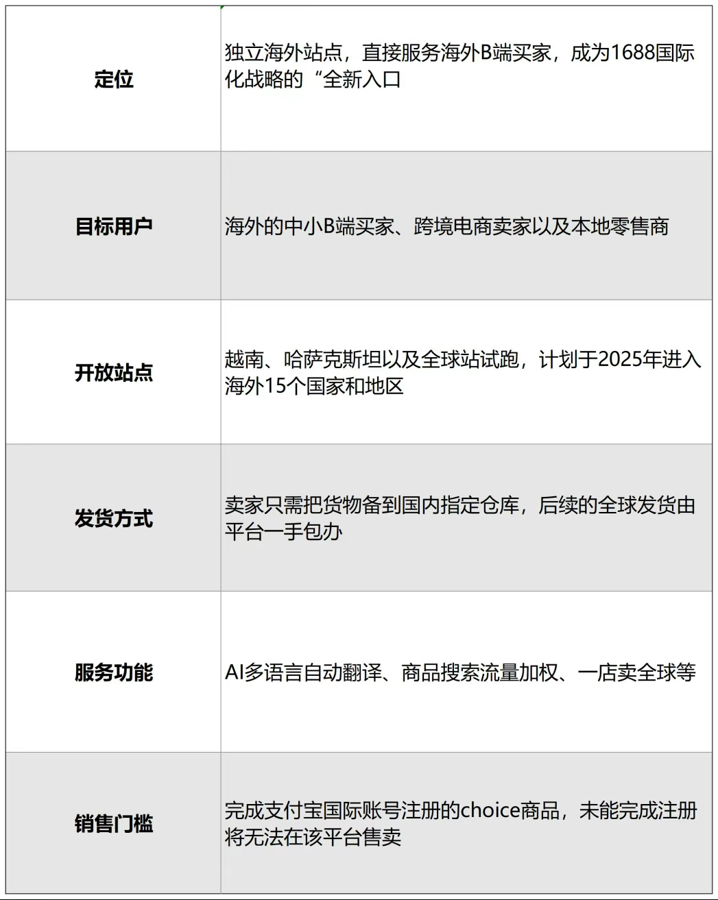
在成绩之外,阿里也在跨境电商市场上迈出了新步伐。此前,阿里旗下B2B平台1688计划于3月正式推出海外跨境平台——“1688 Overseas”,通过“中国供应链+跨境基建”,直接连接海外中小采购商与国内产业带工厂,缩短海内外贸易链路。

1688 Overseas相关信息 图源:1688
至于抖音,全球化布局从未止步,业务版图自东南亚延伸至拉美,从欧洲拓展至东亚,在全球跨境电商领域多点开花。
Echo Tik数据统计,2024年,TikTok Shop在多个国家站点的GMV均实现显著增长。
以东南亚地区为例,当地人口基数庞大,电商渗透率高,且用户消费决策更具冲动性。其中,泰国站点表现尤为突出,一年内GMV从3亿飙升至57亿。此外,印尼、菲律宾站点的增长态势同样十分迅猛。

图源:Echo Tik
进入2025年,TikTok Shop加速推进全球布局。先是2月正式开放墨西哥站点,紧接着,3月接连开启德、法、意大利站点;6月,TikTok Shop又宣布在日本正式推出电商业务,全面加速在全球市场的“攻城略地”。
在全球化浪潮的推动下,海外市场已然成为各大电商巨头拓展业务版图、寻求新增长点的重要发力点。
阿里凭借长期积累的电商经验和成熟的供应链体系,在国际市场“稳步成长”;拼多多Temu则凭借极致低价策略与社交裂变玩法,在海外急速扩张;而TikTok Shop依托强大的社交娱乐属性与庞大的用户流量,以直播带货等创新模式吸引消费者。
各大电商巨头依据自身优势,采取不同打法,在海外市场“开疆拓土”。
新的增量市场在哪里?
一个很容易理解的事实是,全球市场的体量远超单一国家,不同地区的发展阶段、消费需求差异,孕育着多元的商业机会。
受此影响,全球化成为了不可阻挡的时代潮流。
尤其在电商领域,相较于国内市场逐渐趋于饱和、竞争白热化的现状,海外市场仍存在未知领域和潜在需求,这为电商巨头提供了难能可贵的发展契机。
换个角度来讲,全球化才是真正的电商增量市场,电商巨头若想谋得长远发展,就必须以此为突破口展开布局。
然而,就当下形势而言,随着竞争态势日益激烈,传统欧美市场已渐趋饱和,新兴市场顺势崛起,已经成为全球卖家竞相角逐的新战场。
于是,我们看到,巴西市场凭借庞大的人口基数、快速增长的电商渗透率,以及极为旺盛的消费需求,正成为拼多多、抖音等电商竞相布局的新热土。
在海外寻找潜力巨大的增量市场,仍是中国电商巨头的主线。
接下来,他们会把目光聚焦于何处,又会推出何种具有针对性的战略举措,这些都将大大影响全球电商市场格局的走向。
原文链接:点击前往 >
文章作者:电商派Pro
版权申明:文章来源于电商派Pro。该文观点仅代表作者本人,扬帆出海平台仅提供信息存储空间服务,不代表扬帆出海官方立场。因本文所引起的纠纷和损失扬帆出海均不承担侵权行为的连带责任,如若转载请联系原文作者。 更多资讯关注扬帆出海官网:https://www.yfchuhai.com/
{{likeNum}}
好文章,需要你的鼓励
已关注
关注