{{!completeInfo?'请完善个人信息':''}}
电商平台抢滩AI市场已然成为一个新时代开启的标志。
今天,恐怕没有人再怀疑“AI是第四次工业革命”这句话的正确性。
AI——这个与蒸汽机、电力、计算机的发明同等量级的新事物,正以迅雷不及掩耳之势席卷全球,影响着商业和人们生活的方方面面。
最新的冲击无疑来自于美国人工智能公司OpenAI发布的首款文生视频大模型Sora,可谓震惊了各行各业。当大家正讨论Sora将改写什么时,又一个“炸弹”爆开来——OpenAI已悄然杀入TikTok,在TikTok认证帐号上更新了不少全新生成的视频,疯狂吸粉。
短短4天时间,在没有任何宣传的情况下,OpenAI的TikTok账号已涨粉超10万,获得超50万次点赞。
“AI生成的视频和真人拍摄的视频混在信息流里,根本分不出谁真谁假!”、“人类创作者以后还怎么玩呀!”、“谁也没想到,TikTok的存在竟是给Sora提供训练素材!”……热议四起,大家担心短视频创作者被AI抢了饭碗的同时,还感慨于甚至连平台都被“降维打击”。
电商平台抢滩AI市场已然成为一个新时代开启的标志。跨境电商赛道,则为AI的应用提供了天然的土壤,比如,语言、文化的多元化,都让AI有了立马可以落地的机会。
可以看到的是在AI电商爆发前夜,无数AI应用涌现,其中也包含各种跨境服务商的顺势入局。而作为赛道当中的关键角色——平台,其一举一动皆为“百万漕公衣食所系”,对AI的探索往往也能最直接地覆盖到最广大的商家。
纵观各大跨境电商平台对AI的探索,基本围绕“人”、“货”、“场”这三个关键因素展开,涉及三大核心方向:大模型、管理工具和营销工具。阿里国际商业集团跨境业务行业负责人张凯夫曾在一档播客栏目中总结了目前AI在电商领域已经被验证的应用成果:
· 电商营销领域,用大模型提升营销效率,让广告进一步个性化;
· 基于大模型的语言理解和生成能力,解决跨境卖家在不同国家经营上遇到的翻译、内容本地化问题;
· 图片等内容的生成能力,利用平台AI一键生成内容。
AI已经悄无声息地渗入了商家经营的每一个环节:一位速卖通商家,使用阿里AI翻译海外客户的交流需求已成为日常;亚马逊卖家正在使用平台的AI工具自动生成Listing、图片;不少新锐品牌也在使用Facebook的AI广告工具优化投放、生成广告素材......
就目前来看,跨境电商平台对AI的涉足,究竟为商家带来了哪些利益?又能在何种程度上革新“人、货、场”这三大要素,为这个行业带来革命式更迭?基于此,亿邦动力盘点了过去一年跨境电商平台在AI领域的重点应用,一览AI技术进步将带来的新价值。

01
对用户来说,从浩如烟海的商城中寻找到自己想要的商品,需要做大量的功课:产品是否符合需求、不同的性能和属性如何选择;怎样学会从眼花缭乱的评论中寻找到真实的评价......传统的简单搜索方式已经无法满足用户个性化、多样的购物需求。
如何简化消费者的选择,满足个性化需求,从而提高用户粘性,成为一众平台所要打下的“江山”之一。
对于商家来说,这也是一片新的战场:在新的推荐逻辑下,如何让自己的产品被AI推荐?一个24小时的智能客服,是能让消费者下更多订单,还是拉远了商家和消费者的距离?
亚马逊、Shopify、Lazada、OTTO、Wayfair、沃尔玛、TikTok、Snapchat、阿里国际站、中国制造网......从跨境零售到跨境B2B,各大平台都在应用AI技术解决以导购、客服为首的用户体验问题。
▎亚马逊:AI总结评论、AI购物助手、聊天机器人
2023年4月,亚马逊CEO Andy Jassy发布股东信称,亚马逊正大力投资大语言模型和生成式AI,并指出,这将是亚马逊在未来几十年,在各项业务、各个领域都进行创新的核心。他表示,大语言模型和生成式AI将改变和提高几乎所有的用户体验。
在过去一年中,亚马逊通过使用推荐系统、语音助手、图像搜索等AI技术,不断提升用户的购物体验和转化率,并推出了一系列新产品和服务。例如,在搜索结果中引入了Sponsored Brands Video、在购物车中引入了Sponsored Display、在Prime Day期间引入了Alexa Deals等,让用户可以更方便地发现和购买感兴趣的商品。
其中,用户评论是亚马逊试水最频繁的区域。
2023年8月,亚马逊正式宣布推出基于生成式人工智能的产品评论摘要功能。用AI总结评论,能够识别相似的评论主题,并在产品详情页上提供简明扼要的总结,如商品特点(如性能、易用性、稳定性等)、买家感受等。

另据Marketplace Pulse报道,亚马逊此前还在测试一款智能客服类的生成式AI工具,通过大数据归纳、总结产品评论以及Listing上的关键信息,会提示用户可以询问有关特定商品的问题。当用户输入问题后,系统会在几秒钟内给出答案。值得注意的是,它的功能并不是真正的对话功能,而是基于现有的产品特性给出回应。
就在2024年1月,亚马逊还宣布正在测试一款名为Rufus的生成式人工智能购物助手。该工具旨在帮助用户搜索和购物产品。购物者在亚马逊的移动应用程序中输入或说出问题到搜索栏,屏幕底部将出现一个聊天窗口。用户可以提出会话式的问题,比如“越野跑鞋和公路跑鞋有什么区别?"或“比较滴漏式和手冲式咖啡壶”等。
除此之外,亚马逊还推出了针对企业的聊天机器人Q和针对云客户的生成式人工智能服务Bedrock。
▎Shopify:语义精准搜索 算法匹配购物内容
2023年3月,Shopify宣布与谷歌云合作,推出Discovery AI服务,为商家提供谷歌的搜索能力和商品推荐服务。该服务主要包括两项功能:
· 零售搜索。谷歌云将为Shopify商家提供更优质的搜索结果、查询范围,并将搜索内容扩展至非产品搜索和语义搜索,以有效匹配产品属性和商店内容,使消费者能够更快发现自己所需的商品;
· AI算法推荐。谷歌云将综合消费者购物类目,消费行为模式,如点击、添加到购物车、付款等一系列行为,确定其消费偏好,并基于此提供搜索个性化和产品推荐服务。
随后,Shopify还推出了一项AI搜索功能Semantic Search(语义搜索),为用户提供更为精准的相关搜索结果。比如,用户输入“滑雪时可以穿什么”,AI就会自动识别出各种与保暖穿着相关的结果,即使没有精确的关键字匹配,也会根据意图显示相关结果。
▎TikTok:引导用户观看更多视频内容的导航助手
TikTok测试了一款应用内AI聊天机器人“Tako”,当用户点击时,他们可以向Tako提问关于视频的各种问题,或输入要求让其推荐其它视频内容。用户还可以要求Tako推荐一些特定主题的视频,例如宠物、美食等,机器人会回复一个包含视频名称、作者和主题的结果列表,以及建议视频的链接,用户可以点击视频的缩略图来跳转到内容。
与上述一众平台的“导购”助手不同,“Tako”的重点更多放在“导航”:引导用户观看更多视频内容,而不是直接带来转化。
▎阿里国际站:AI采购助手+外贸采购知识库
阿里国际站上线了AI采购助手“Smart Assistant”,可在采购过程中,实时响应买家的咨询,并提供即刻解答。通过前期大量的训练,目前AI采购助手不仅掌握了阿里国际站上的各种平台功能知识,还配备了深度的外贸采购知识库。AI采购助手还将陆续上线寻源Agent、AI跟单等功能。
▎Lazada:上线购物助手LazzieChat
Lazada也在探索其AI搜索产品,2023年5月,Lazada在东南亚推出面向消费者的 AI 聊天机器人 LazzieChat,回答消费者的购物查询并向其推荐商品。LazzieChat已经可以做到智能回复用户提问、充当私人导购、提供个性化建议和商品推荐等。对卖家来说,聊天机器人LazzieChat的出现,就像是一个24小时在线的官方机器人客服。
▎OTTO:用导购助手降低退货率
德国最大的电商平台OTTO此前宣布测试其最新推出的人工智能助手—OTTO AI。OTTO AI助手的推出旨在更好地定位受众、提高客户满意度和降低退货率。据称,该助手可以在几秒钟内回答复杂的问题,帮助顾客更方便地找到所需的产品信息。
▎Wayfair:AI家居设计师
Wayfair 推出了一种名为 Decorify 的生成式AI工具,可以让用户根据自己的风格偏好,设计自己的居住空间和家居风格——只需要一张居住空间的照片,Decorify就可以补足整个家居风格,并为用户推荐相应的家居产品。
据悉,Wayfair还通过SnorkelAI实现自动化大规模数据标注,为用户提供更加精准的搜索结果。用户可以根据自己想要的细节特征进行描述搜索,例如颜色、纹理、形状等,AI会帮助用户快速找到相关产品。同时,基于产品特征构建的大模型将也能帮助Wayfair根据市场流行趋势,及时更改和丰富产品目录。
▎Etsy:用AI推荐礼物
Etsy推出了一项名为Gift Mode的AI推荐礼品功能。在对用户进行一系列提问,如:礼物是送给谁的?送礼场合是什么?然后根据AI筛选出的几个最佳类别中进行选择。例如,Gift Mode建议为宠物主人买宠物睡衣或定制宠物肖像。据Etsy透露,今后平台将继续开发Gift Mode的新功能,并大力推广这一新工具。
▎中国制造网:找品选品场景发力 提升检索效率
据悉,中国制造网曾上线有Sourcing AI应用,针对买家找品选品的场景,支持文本、图片、语音等多模态的理解和生成,提升买家检索效率。
▎沃尔玛:客户信息数据化 用虚拟试用打开社交电商渠道
在新一届的CES展上,沃尔玛CEO道格·麦克米伦(Doug McMillon)针对AI有三点核心见解:
· 技术以人为本,沃尔玛追求技术进步的同时,优先考虑到人,而不是把技术无限放大;
· 山姆会员店把客户信息和行为数据化,通过扫码结算等减少用户排队等待时间等,提高效率;
· 沃尔玛App也在持续创新,比如更好的搜索功能,虚拟试穿,虚拟试家具匹配,以及根据用户日常用户习惯,自动补充用户常用产品等。同时发布最新的功能“Shop with friends”:比如购买衣服的时候,选择衣服组合试穿到虚拟人上,让朋友帮忙选择和推荐搭配。
▎Snapchat:AIGC商业化 用AR重塑电商购物体验
AR是Snapchat当前所主打的重点。借助Snapchat AR滤镜,用户可以直观看到各种商品的上身效果,这也能为品牌带来更好的回报。去年年终购物季期间,亚马逊就联合Snap打造了数千款商品的AR购物体验;还上线了AI图像生成功能Dreams,用户在上传几张自拍照片后,即可通过AI生成不同风格的图片。
另外,Snapchat还推出了AI聊天机器人My AI,并进行商业化探索。自推出以来,智能聊天机器人My AI 累计共收到了来自全球2亿用户发送的超过200亿条消息,这也让My AI成为了当前用户使用量最大的AI聊天机器人之一。用户会和My AI进行聊天对话,寻求购物相关的建议,覆盖美妆与健康、服装服饰、电子消费品、宠物、汽车等品类。
目前,Snapchat正在测试My AI推广链接,让My AI在回答用户提问时,推送相关的商家推广链接,实现更精准、有效的推送和营销。
02
在拼多多市值超越阿里的前夜,马云罕见地在内网发声:AI电商时代刚刚开始,对谁都是机会,也是挑战。
这并非心血来潮,而是危机当前。在国内,拼多多靠着AI算法在下沉市场杀开一条血路,突出单品的算法逻辑和“砍一刀”的社交裂变,彻底打开用户心智;在海外,Temu复制拼多多成长路径,在“全托管”模式和病毒式社交裂变的玩法下,打破货架电商固有的格局。

阿里对AI的探索无比坚决。这也体现在阿里国际业务的推进中。比如,有报道称,张凯夫带队成立AI Business团队,其中模型训练人员占比1/3左右,其他人员负责模型推理应用和基建以及具体产品的开发运营。算法团队则主攻三个方向:多语言的电商大模型训练、对话模型和下游任务、图像生成能力。
目前,AI Business的AI服务已在速卖通、Trendyol、Daraz等平台全面上线,主要包括商品信息本地化、图像设计、客服机器人、客服翻译等场景。
这是跨境电商平台在AI探索上的另一重要阵地——通过AI为商家节省运营成本,提高效率。除了阿里之外,亚马逊、中国制造网、Shopify等平台也不断在这方面进行探索。
▎阿里:AI应用覆盖运营全环节,B2B、B2C共发力
2023年11 月,基于自研的LLM 模型,AI Business团队正式对外发布具备翻译、营销、本地化内容、设计等一系列功能的AI产品 “Aidge”,除了支持阿里国际各业务,还将接口开放给了独立软件服务商(ISV)和SaaS服务商,以供他们在此基础上开发出更符合商家需求的产品。
12月,阿里国际又连发三款AI设计工具,适配国别化营销场景,分别是鹿班AI、Pic Copilot、堆友。这3款产品具有AI绘画、AI模型创作、AI图像和视频处理等功能。

7 月,Lazada内部还推出AI营销助理和广告ROI预测的产品供运营员工使用。
而在跨境B2B领域,AI的应用要更为广泛。AI采购助手之外,阿里国际站还有另外两款产品:OKKI AI、AI生意助手。

▎亚马逊:用简短关键词一键生成内容
2023年9月份,亚马逊推出自动生成Listing功能。卖家仅需提供商品的简短描述、几个关键词或几句话,就能得到由AI自动生成的符合亚马逊要求的标题、五点描述和产品描述,大大简化卖家创建Listing的过程。
▎中国制造网:AI助手提供营销宣传、回复询盘等系列功能
作为老牌跨境B2B平台,中国制造网也把AI视为核心战略之一。2023年,中国制造网推出了麦可AI助手,集合了高质量的大数据模型,同时跟中国制造网的专业数据库做了融合。麦可AI助手可以帮助企业进行营销宣传、产品信息质量的维护和优化、具体洽谈、写开发信、回复客户询盘、帮助企业在海外社交媒体上进行品牌曝光。
“最关键的是,AI还能提升基准质量,很多事情的基准质量一旦提升了之后,行业就会迎来很大的变化。”焦点科技高级副总裁、中国制造网总裁李磊对亿邦动力表示,“就像日常的跑步,如果我们跑得足够快,实际上可能就没有自行车什么事儿,就有可能会诞生一个新的行业。AI技术把整个外贸的基线给拉高了,它会带来质变,越来越多的内贸企业会参与进来,中国制造的声浪和海外宣传会变得更加明显和突出,它会更多地融入世界经济体。”
“AI的发展,也可以说是跨境B2B的下一次工业革命。”

▎Shopify:AI运营工具大仓库
作为SaaS建站的龙头,Shopify的工具更新速度极快,除了自身所推出的一系列工具,还提供了一个开放平台,供开发者和商家自由选择,其中所提供的AI工具更是不胜枚举。比如,Shopify 生态的一位开发者发布了AI广告产品 CreatorKit,利用生成式AI模型,为Shopify卖家生成广告图片和视频。创始人Kevin Natanzon激动地称之为“生成式AI在商业世界中的最佳实践”。
从其自身的角度来说,Shopify推出了一款名为“Sidekick”的新AI聊天机器人助手,旨在帮助商家管理在线商店并分析财务业绩。Sidekick将Shopify自身平台的数据与人工智能技术相结合,为卖家提供扩展业务所需的工具,同时节省时间并简化运营。
另外,Shopify推出了基于人工智能技术的工具Shopify Magic,利用卖家提供的信息来生成内容建议,例如产品描述、电子邮件主题行和在线商店中的标题等,助力卖家提升文案撰写速度。据介绍,卖家只需轻松列出几个产品关键字,Shopify Magic将会快速自动生成产品描述或优化现有的产品描述。与此同时,卖家还可以通过探索不同的措辞基调,或添加特殊说明,打造适合自身品牌的个性化产品描述。
在后来的更新中,Shopify Magic还推出AI即时解答功能,类似于智能客服,该功能将为卖家店铺生成个性化的即时回复,当客户点击聊天按钮时,浏览器中将弹出一个聊天窗口,其中显示卖家的问候语和可见的即时解答列表。卖家可以根据需求创建任意数量的即时解答,并向客户最多展示100个问答。客户可以直接发送消息或选择问题,也可以点击“跟踪我的订单”,可自动提供客户的订单状态。
据 TechCrunch 报道,Shopify还为其冬季版推出了新功能,包括用于改进产品图片的AI编辑器、语义搜索以及为商家展示产品不同变体的更好的方式。
03

2021年之后,广告投流就开始发生巨大变革,商家必须打破单一的传统广告投放思路。
AI的出现,正在对整个跨境电商链条进行改造,作为其中重要一环的“营销”,也深深受此影响。比如,不少卖家已经开始尝试运用AI进行Listing优化、写邮件、写广告文案等。但这些也仅为运营环节上最末端的一节,营销规划、广告投放、运营调整等才是真正摆在众人面前的难题。
各平台中,Meta和TikTok是利用AI技术改变电商营销方式、改善营销效果的典型代表。
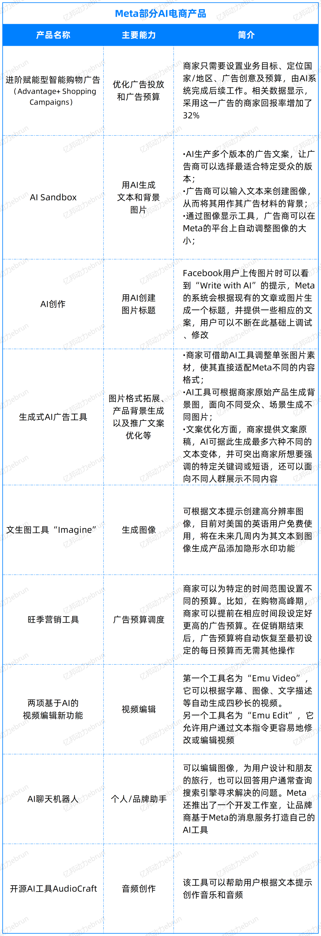
▎Meta:用AI贯穿营销全链路 优化自动化广告投放
提及AI营销,必然绕不过Meta。作为全球数字营销市场的巨头之一,Meta在2023年全情投入AI,市场的反应也足够令人惊喜:不仅接连多个季度实现迅猛增长,市值也重回万亿俱乐部。
在多个季度的财报电话会议中,扎克伯格总会提及最关键的要素:AI。
AI对商家的最大效用体现在对广告投放的改善上:Meta所推出的赋能型自动业务工具系列,能够帮助广告主更明智地安排投入到Meta的时间和预算。
尤其是2022年8月份推出的进阶赋能型智能购物广告 (Advantage+ Shopping Campaigns) ,广告主只需设置业务目标、所定位的国家/地区、广告创意以及预算,接着,AI系统就会完成余下所有工作。而Meta的一项测试也显示,采用赋能型智能购物广告的广告主所获得的回报率增加了32%。
Meta赋能型广告是由12种产品组成的一个产品系列,这些产品利用人工智能和机器学习来优化广告成效,通过在合适的时间面向理想受众展示广告,让广告投放实现个性化,并通过提高效率实现时间和资金的节省。进阶赋能型产品系列主要解决方案包括:
· 适用于电商业和零售业品牌直销广告主的进阶赋能型智能购物广告 (Advantage+ Shopping Campaigns) ,它通过对广告创建流程(包括定位、竞价、版位和创意)应用端到端的自动系统来提升成效;
· 进阶赋能型应用广告 (Advantage+ App Campaigns) ,它通过在Facebook、Instagram和Meta Audience Network上最有效的版位,面向最相关的受众展示广告创意,利用端到端的自动系统为应用推广助力;
· 进阶赋能型目录广告 (Advantage+ Catalog Ads),它通过展示有关产品和服务的各种广告创意来触达优质客户。
当然,即便是把范围圈定在电商相关业务内,Meta的AI工具也不仅于此,还包括AI广告做图工具、旺季广告预算工具等等。
上下滑动查看更多详细内容
在去年二季度的财报上,扎克伯格也表示,Meta将会用生成式AI在三个维度进行探索:
· 一种是不同类型的AI代理。
· AI驱动的生成功能。比如广告,AI帮助广告主运行广告,广告主基本上不需要提供太多的创意,或者如果他们有一个图像,但它不是那么适合,AI能够进行填补。
· 内部的生产力和效率。帮助工程师更快地编写代码,帮助人们从内部理解公司的整体知识库等等。每个领域都有很多事情要做。
“我认为AI是专注于帮助人们在表达和创造力方面建立联系、促进联系,并帮助创作者培育他们的社区。”扎克伯格谈道,“最快的直接商业循环的方式将是帮助人们与企业互动。你可以想象这样一个世界,随着时间的推移,每个企业都有一个人工智能代理,人们可以发信息与之互动。”
今年,Meta也继续将AI作为最核心的投资领域之一。
▎TikTok:嵌入AI识别工具 视频直接关联小店
据悉,TikTok正在为其电商业务TikTok Shop试验一种AI工具,该工具可以识别短视频中的产品,并向用户建议类似/相关联的商品。
例如,如果用户分享了一段穿着特定服装的节日庆祝视频,这项AI功能将在其他用户的“For You”订阅界面上提供“在TikTok商店上找到更多婚纱”的选项。视频将显示一个“立即购物”按钮,该按钮指向应用程序的“商店”选项卡,并且引流到商店的主页,而不仅仅是特定的婚纱商品。
但目前该AI工具仍处于测试的阶段,仅在美国和英国的一小群用户中发布,还未正式推出。
TikTok并不是唯一一个采用此类功能的平台。YouTube和Instagram等其他社交媒体平台也在图片和视频中提供产品标签,比如Facebook Shop、Instagram Shop等。
尽管各大平台对AI的应用五花八门,不少已开始进入实际应用阶段,但就目前情况而言,商家端的反应相对滞后——你能在任何一个商家群里看到关于业务模式、平台政策的讨论,但却很难在聊天记录里翻到他们谈及AI话题。
对于当下的跨境赛道而言,“全托管”的战火正在明处上演,而AI电商大时代的竞赛还埋在冰山之下。
罗杰斯的“创新扩散理论”指出:“创新的扩散,总是一开始比较慢,然后当采用者达到一定数量后,扩散过程突然加速,这个过程一直延续,直到系统中所有可能采纳创新的人大部分都已采纳创新,达到饱和点,扩散速度又逐渐放慢,采纳创新者的数量随着时间呈现出S形的变化轨迹。”
或许,跨境电商的AI渗透,便处在这条曲线的下端——正等待一个爆发扩散的关键节点。
原文链接:点击前往 >
文章作者:亿邦动力
版权申明:文章来源于亿邦动力。该文观点仅代表作者本人,扬帆出海平台仅提供信息存储空间服务,不代表扬帆出海官方立场。因本文所引起的纠纷和损失扬帆出海均不承担侵权行为的连带责任,如若转载请联系原文作者。 更多资讯关注扬帆出海官网:https://www.yfchuhai.com/
{{likeNum}}
好文章,需要你的鼓励
已关注
关注