{{!completeInfo?'请完善个人信息':''}}
2026年1月12日,智明星通公告确认张磊同时辞去董事、总裁职务,正式结束其自2016年起主导的管理周期。此前2025年10月,张磊已被暂停总裁职责,控股股东中文传媒派驻工作组接管发行与治理体系,被视为系统性纠偏。
摘要
“智明星通”作为中国手游出海标杆,其总裁张磊辞任事件将“SLG出海”单一产品依赖风险推至台前。“游戏高管变动”映射2026年行业治理升级,控股股东中文传媒深度介入,意味着出海厂商须同步调整激励、发行与合规体系。“中国手游出海”正从流量红利转向精细化运营,智明星通能否在《列王的纷争》之外孵化新爆款,将成为验证“出海第二曲线”方法论的关键案例,也为D2C工具、支付、云服务等出海配套赛道释放新需求。
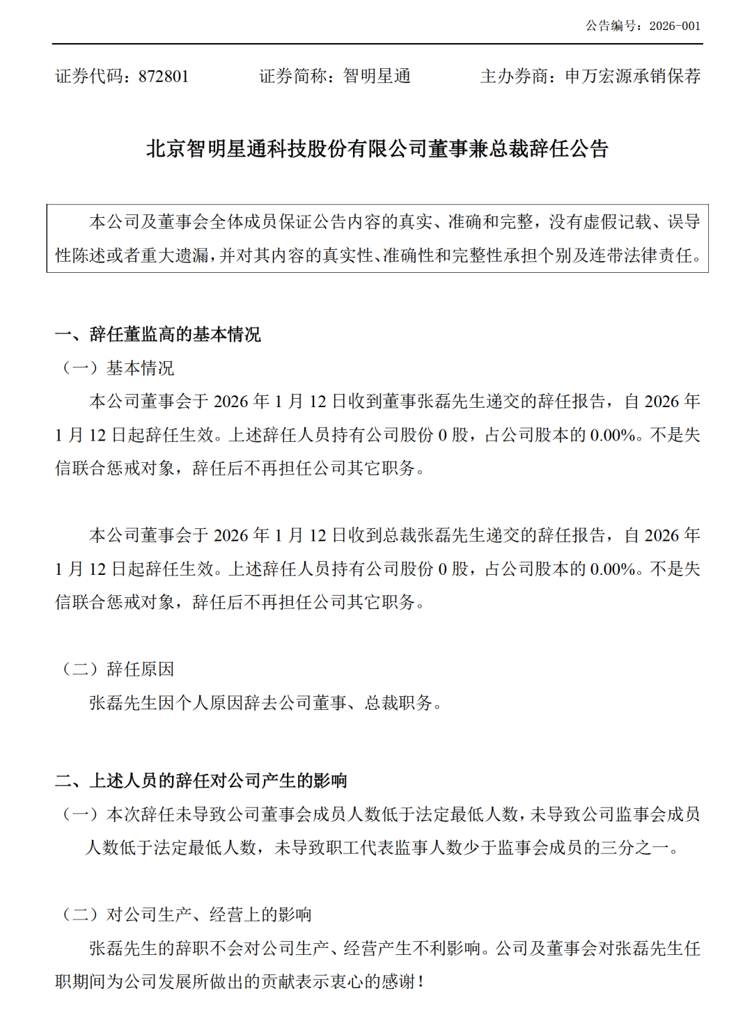
1月14日晚,智明星通发布公告称,公司董事会于2026年1月12日收到张磊递交的辞任报告,张磊因个人原因辞去公司董事及总裁职务,辞任自当日起生效。

公告显示,张磊未持有公司股份,辞任后不再担任公司任何其他职务。公司方面表示,本次辞任未导致董事会或监事会成员人数低于法定最低要求,也不会对公司生产经营产生不利影响,并对张磊任职期间为公司发展所作出的贡献表示感谢。
从披露内容看,这是一次程序完整、节奏明确的高管退出安排。但在董事与总裁两项核心职务同步辞任的背景下,该公告也被业内普遍视为智明星通近几个月高层震荡的阶段性落点,标志着张磊已正式退出公司治理与经营体系。
01
一场持续数月的调整
事实上,张磊的离任早已有迹可循。
2025年10月,智明星通内部管理层出现集中调整。公司在当月中旬通过内部渠道通报,对管理团队作出阶段性安排:张磊暂时停止履行总裁职责,相关事项进入核查流程;与此同时,公司发行条线亦同步调整,多名负责核心发行业务的高管(发行负责人张金鑫、发行一部负责人刘源畅)不再继续担任原有职务。
随后,智明星通在对外披露的公告中确认,董事会已就上述事项形成正式决议,并由董事会层面接管相关工作。公司在公告中强调,此次调整系内部管理安排的一部分,不会对正常经营活动造成实质性影响。
在相关信息披露后,市场一度高度关注智明星通内部运行状况。有媒体前往公司总部了解情况,从现场情况看,公司办公秩序整体保持稳定,但对于内部调整的具体背景,公司方面并未作出进一步解释。
多位接近公司的知情人士表示,此轮人事变动并非针对单一岗位,而是与部分业务推进过程中暴露出的管理和执行问题有关。作为过渡措施,智明星通控股股东中文传媒已派出工作团队,临时承接相关管理与协调职能,确保公司日常运营平稳推进。有关情况仍在持续梳理之中。
从调整范围来看,此次变动涉及公司管理层与发行体系的多个关键节点,覆盖决策、统筹及执行等不同层级。在同一时间窗口内集中处理相关岗位,也使业内普遍将其视为一次围绕经营与发行体系展开的系统性调整。
在此之后,中文传媒方面对智明星通的介入明显加深。知情人士透露,派驻团队已与公司内部召开多轮沟通会议,围绕组织结构、研发导向与激励机制等问题展开讨论,并释放出推动内部改革、加快新项目布局的信号。外界普遍认为,这意味着智明星通进入了一个以稳定过渡和治理重构为核心的新阶段。
随着时间推移,在完成阶段性接管与内部交接后,张磊于今年1月正式辞去董事及总裁职务,也标志着这轮管理与治理调整在制度层面告一段落。
02
张磊在智明星通的几年
公开资料显示,张磊并非智明星通创始团队成员,而是一名典型的职业经理人。
在进入游戏行业之前,张磊的工作经历主要集中在能源领域,曾在中国石油体系内从事综合管理及业务协调相关工作。2016年,他加入智明星通,进入公司管理层,分管商务及相关事务,逐步参与到公司核心运营决策之中。
这一时间点,正值公司创始人唐彬森逐步将重心转向其他领域。2016年,唐彬森创立饮料品牌“元气森林”,并于2020年辞去智明星通CEO及副董事长职务,随后逐步退出公司董事会。同年,张磊接任总裁,成为智明星通的核心管理者。
在其任期内,智明星通的业务重心并未发生根本性改变。公司核心收入和现金流仍主要来自上线多年的SLG产品《列王的纷争(Clash of Kings)》。这款游戏自2014年推出后,曾在全球多个市场取得领先表现,被视为中国手游出海的代表性案例。尽管产品已进入成熟期,截至2025年上半年,其全球累计注册用户规模已达到数亿量级,依然是公司最重要的基本盘。
在公司治理层面,张磊曾主导推进股权与激励机制的调整。智明星通通过引入员工持股平台,对内部激励体系进行重构,以期稳定核心团队并提升组织活力。公开资料显示,张磊在相关员工持股安排中承担了执行与统筹职责,多名发行条线核心人员亦参与其中。
但从经营结果来看,在《列王的纷争》逐步进入稳定期后,智明星通始终未能找到新的增长支点。公司新产品尝试未能达到与既有爆款相当的市场影响力,叠加行业竞争加剧,整体业绩承压明显。财务数据显示,2025年上半年公司收入和利润均出现较大幅度下滑,经营性现金流亦出现转弱迹象。
在单一产品依赖难以快速缓解的现实背景下,公司最终启动了针对管理与发行体系的调整。随着这一轮调整逐步完成,张磊的正式离场,也标志着智明星通围绕上一阶段经营模式展开的管理周期走向结束。
03
结语
从2025年10月的停职检查,到2026年1月的正式辞任,张磊在智明星通的管理周期已完整走完。
对智明星通而言,这不仅是一次高管更迭,更是公司在业绩承压背景下,对既有管理、发行与激励体系进行系统性纠偏的重要节点。在SLG赛道竞争加剧的当下,如何在稳住核心产品基本盘的同时重建增长曲线,将成为新阶段管理层必须面对的难题。
原文链接:点击前往 >
文章作者:游戏那点事Gamez
版权申明:文章来源于游戏那点事Gamez。该文观点仅代表作者本人,扬帆出海平台仅提供信息存储空间服务,不代表扬帆出海官方立场。因本文所引起的纠纷和损失扬帆出海均不承担侵权行为的连带责任,如若转载请联系原文作者。 更多资讯关注扬帆出海官网:https://www.yfchuhai.com/
{{likeNum}}
好文章,需要你的鼓励
已关注
关注