{{!completeInfo?'请完善个人信息':''}}
2025年第15号公告明确规定,无论平台设在境内还是境外,只要为中国卖家提供服务或向中国用户开展交易撮合活动,都必须依法报送涉税信息。该规定覆盖亚马逊、eBay、速卖通、Temu、TikTok Shop等主流跨境平台。

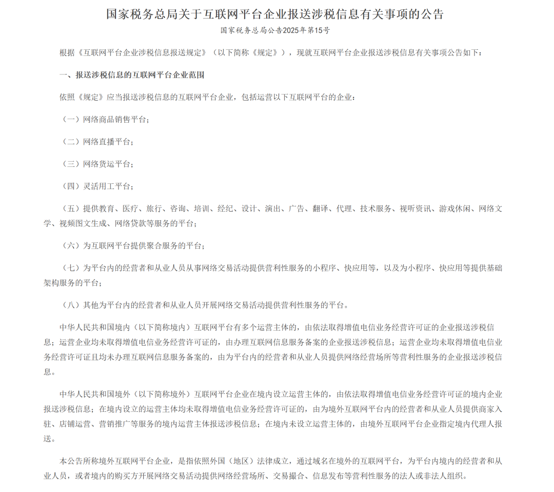
图源:国家税务局

图源来自:跨境者卖家群
以亚马逊为例,虽然2019年它退出了中国市场,但亚马逊在中国取得了增值电信业务许可证,主体为“亚马逊卓越有限公司”,不过亚马逊中国仅持有该公司10%股份,所以也有可能是亚马逊中国招商团队所属公司亚马逊(上海)国际贸易有限公司)负责报数据。

图源:企查查
# 境外平台,在中国设有运营主体:由该运营实体或提供商家入驻、店铺运营、营销推广等服务的本地公司负责申报;
而Temu、Tiktok、速卖通等具有中资背景的境外电商平台,在境内都有取得增值电信业务许可证的运营主体,自然由这些主体公司报送数据。
# 境外平台,未设立境内主体:必须指定境内代理人履行报送义务。
但对于日本乐天、德国OTTO、俄罗斯Ozon等在中国设有招商团队,且相关公司负责卖家入驻和服务支持,则该公司应承担报送义务。
这一套划分方式,直接将责任压实到执行主体身上,无论平台设立地在境内还是境外,只要承接中国卖家的交易业务,均需履行相应义务,无法通过注册地规避责任。


详细表单 图源:网友爆料
过去,由于平台与税务系统尚未打通,部分卖家的身份与收入长期处于监管盲区。如今,平台必须向税务机关定期报送数据,卖家的经营状况将被全面纳入视野,身份与收入数据的全面透明化,使藏身于平台之后的避税空间急剧压缩。
在新规之下,卖家必须在平台注册有效税号,补齐身份认证;根据平台报送的数据核实自身收入,如实申报纳税;构建起基础的财务账目与税务体系,应对潜在稽查。
而对于平台而言,新规意味着系统性变革。
据6月23日国务院颁布的《互联网平台企业涉税信息报送规定》,若平台不报或者少报、瞒报,将面临最高50万元罚款及停业整顿风险。
同时,新规的实施加速了跨境电商行业的洗牌。
合规卖家将凭借透明化的经营数据获得更多资源倾斜,而依赖“税收洼地”的企业将被淘汰。这一趋势与当前全球跨境电商监管趋严的大背景相呼——多国取消小额包裹豁免政策、欧盟强化数字服务税征收等,中国的穿透式监管正是应对国际税收竞争的重要举措。
此次政策调整不仅是税务监管的技术升级,也意味着中国跨境电商税收监管进入强数据、强穿透、强合规的新阶段,更是中国跨境电商从野蛮生长转向规范发展的分水岭。随着平台“交账”机制的落地,整个行业将进入数据即合规的新时代,合规化不再是成本项,而是企业生存与发展的必要条件。
原文链接:点击前往 >
文章作者:跨境电商头条
版权申明:文章来源于跨境电商头条。该文观点仅代表作者本人,扬帆出海平台仅提供信息存储空间服务,不代表扬帆出海官方立场。因本文所引起的纠纷和损失扬帆出海均不承担侵权行为的连带责任,如若转载请联系原文作者。 更多资讯关注扬帆出海官网:https://www.yfchuhai.com/
{{likeNum}}
好文章,需要你的鼓励
已关注
关注